Gimme Fast: Bachelor’s Capstone Project
2020-05-31
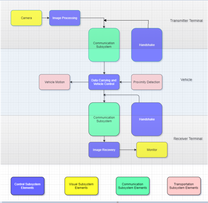
We, as Ricardo & Mortimer’s, have proposed on making a new product called Gimme Fast on 01.11.2019. Since then, we have decided on and presented the systems and subsystems, their conceptual designs, the equipment that we are going to use for each concept. We have been making steady progress at the realization of our product, which takes a photo at its transmitter terminal, divides the data of the picture into at least five packets of information, sends each of the packets to an autonomous vehicle via visible light. The vehicle, on a physical track, goes to the other end of the device, where the receiver terminal lies. The receiver terminal is at most 1.5 meters far from the transmitter terminal. The autonomous vehicle then transfers the data to the receiver. It goes back to the transmitter to receive the next packet. This process is done at least five times. After the receiver receives all data, it reconstructs the picture then displays it on a monitor.
Due to the pandemic and its precautions taken by the government, we have been separated from our equipment, so the physical implementation of our vehicle and practical visible light communication is out of the window. Due to these reasons, we decided to continue the parts that can be done in software, such as error detection and handshake protocols.
Logo trials
Internal, external trials and final logo, respectively



Team

Top-down system description


Plan in Gannt chart
Test setup for vehicle control

Expected mechanical design



Cost analysis

Power analysis

System-level flowchart

Signal path diagram

Final working software prototype
Software demo for Gimme Fast: 2019 METU EE Capstone Project